UML
UML
Unified Modeling Language. 통합 모델링 언어는 소프트웨어를 개발할 때 이를 시각화하기 위해 사용하는 모델링 언어이다.
UML의 종류
1. 유스케이스 다이어그램
시스템과 사용자 간의 상호작용을 다이어그램으로 나타낸 것
사용자의 관점에서 시스템과 관련된 요소를 보여줌

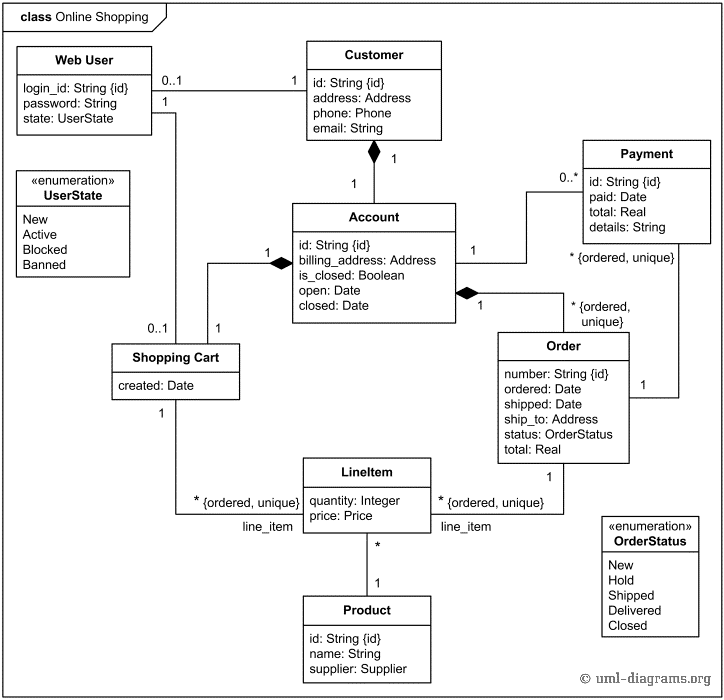
2. 클래스 다이어그램
클래스의 구성 요소나 클래스 간의 상호관계를 다이어그램으로 나타낸 것
시스템의 구조를 나타내며, 의존 관계와 순환 구조를 나타냄

3. 액티비티 다이어그램
프로세스 로직이나 작업의 흐름을 순서에 따라서 다이어그램으로 나타낸 것
간단히 동작을 순서에 따라 나타낸 것이라 볼 수 있음

4. 시퀀스 다이어그램
순서와 객체에 따라 어떻게 상호작용을 했는지를 다이어그램으로 나타낸 것
순서와 객체마다의 상호작용을 나타내기에 시나리오 파악에 용이

5. 커뮤니케이션 다이어그램
커뮤니케이션이라는 말처럼 데이터 간의 연결이 어떻게 이루어졌는지 다이어그램으로 나타낸 것
번호를 매겨 각 데이터의 흐름을 표현함

6. 상태 다이어그램
이벤트에 의해 상태들이 동작하는 것을 다이어그램으로 나타낸 것

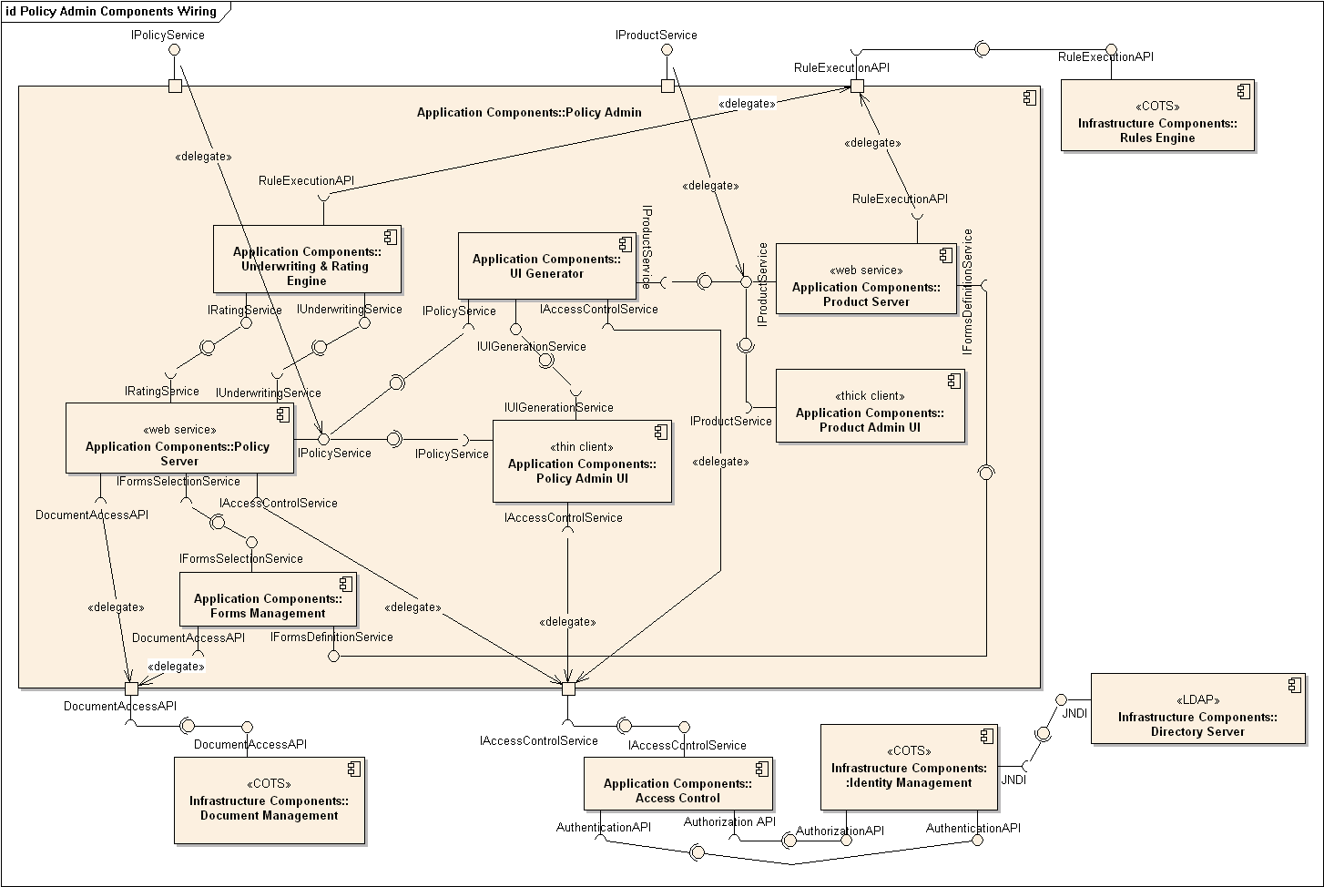
7. 컴포넌트 다이어그램
선으로 연결된 컴포넌트들이 더 큰 컴포넌트나 시스템을 구성하는 걸 다이어그램으로 나타낸 것
보통 복잡한 시스템 구조를 나타내기 위해 사용됨

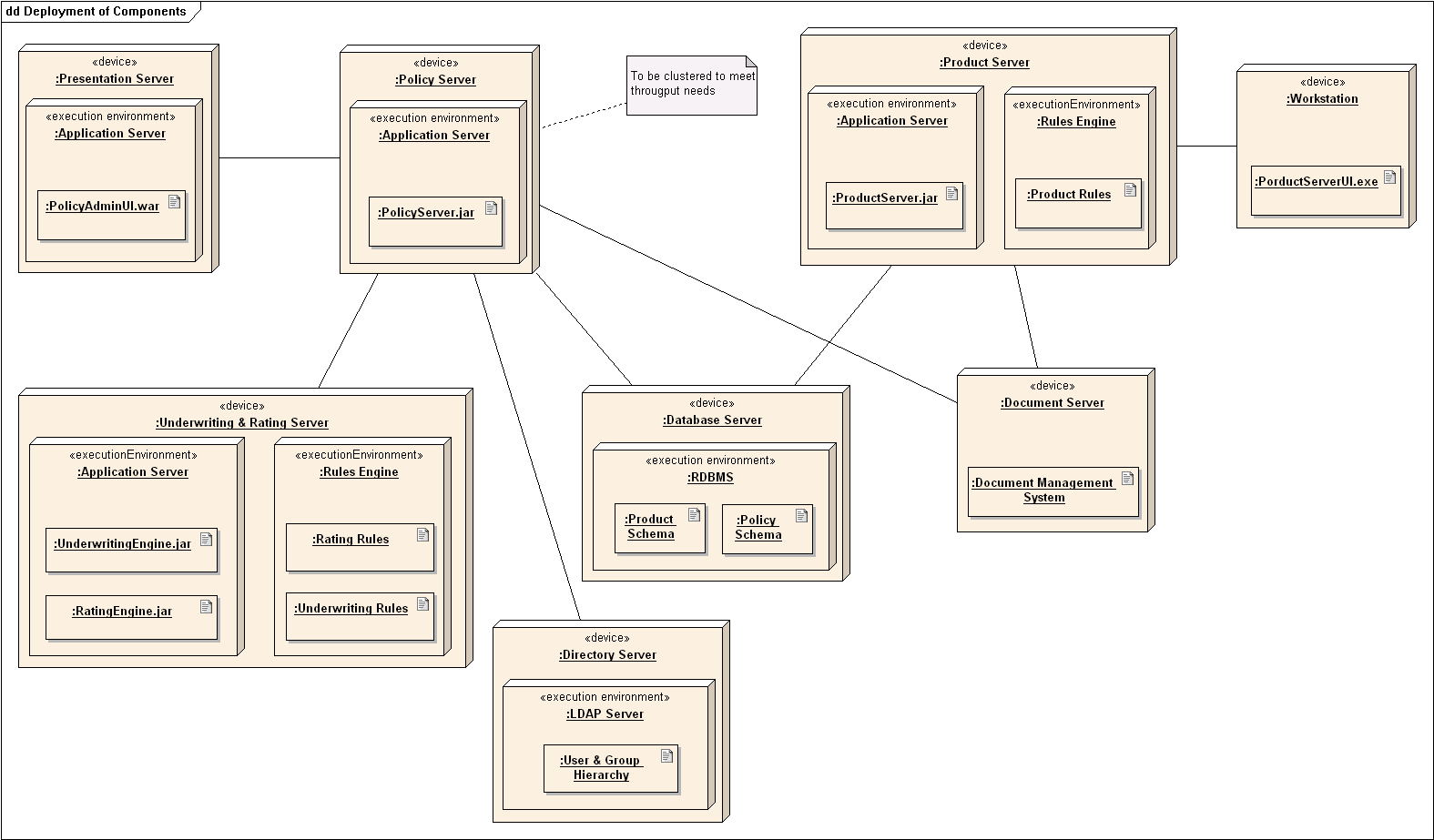
8. 배포 다이어그램
시스템 하드웨어와 구조에서 실행되는 소프트웨어의 물리적 토폴로지를 나타내는 다이어그램
컴퓨팅 노드의 토폴로지 및 통신 경로와 노드에서 실행되는 소프트웨어 구성 요소를 표시함

9. 패키지 다이어그램
유스케이스, 클래스 같은 요소들을 패키지 단위로 묶어 그룹화하여 관계를 나타내는 다이어그램
